Inicio
Información
Historia
Junta Directiva
Instalaciones
Matrícula
Instituto de Lenguas
Cursos
Contáctenos
Volante de depósito para pagos en Banco General
Circulares
Circulares
/
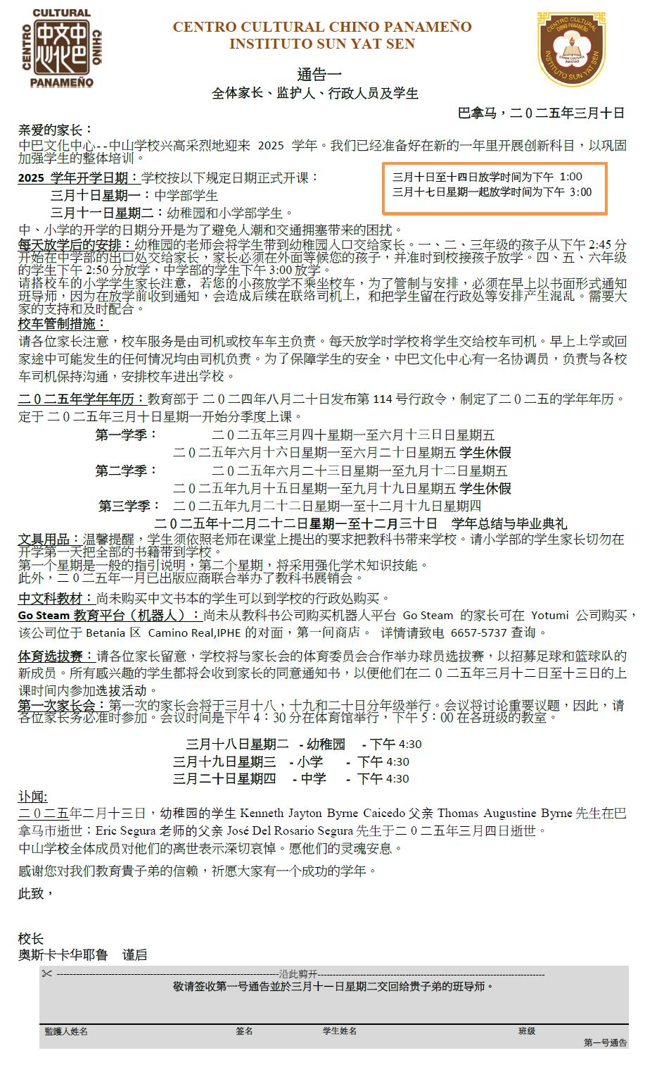
Circular #1 通告一 2025
Circular #1 通告一 2025
Haga clic aquí para ver circular en pdf.
Menu
Principal
Inicio
Información
Matrícula
Instituto de Lenguas
Cursos
Contáctenos
Volante de depósito para pagos en Banco General
MENU
ISYS
Circulares
Docentes Primaria
Docentes Secundaria
Calendario Escolar
Normas Generales
Registro Académico
Seguro por Accidente
Biblioteca
Búsqueda
Menu
Actividades
Académicas
Culturales
Deportivas
Desktop Version